Int J Biol Sci 2010; 6(4):350-360. doi:10.7150/ijbs.6.350 This issue Cite

Research Paper

Differential transcriptional analysis between red and white skeletal muscle of Chinese Meishan pigs

Yang Li1, Zaiyan Xu1, Hongying Li2, Yuanzhu Xiong1, Bo Zuo1 Corresponding address

1. Key Laboratory of Swine Genetics and Breeding, Ministry of Agriculture & Key Lab of Agricultural Animal Genetics and Breeding, Ministry of Education, College of Animal Science and Veterinary Medicine, Huazhong Agricultural University, Wuhan, 430070, P. R. China.
2. Bioengineering Institute, Shanxi Agricultural University, 030801, P. R. China

Received 2010-4-24; Accepted 2010-6-17; Published 2010-6-27

Citation:
Li Y, Xu Z, Li H, Xiong Y, Zuo B. Differential transcriptional analysis between red and white skeletal muscle of Chinese Meishan pigs. Int J Biol Sci 2010; 6(4):350-360. doi:10.7150/ijbs.6.350. https://www.ijbs.com/v06p0350.htm
Other styles

File import instruction

Abstract

In order to better understand and elucidate the major determinants of red and white muscle phenotypic properties, the global gene expression profiling was performed in white (longissimus doris) and red (soleus) skeletal muscle of Chinese Meishan pigs using the Affymetrix Porcine Genechip. 550 transcripts at least 1.5-fold difference were identified at p < 0.05 level, with 323 showing increased expression and 227 decreased expression in red muscle. Quantitative real-time PCR validated the differential expression of eleven genes (α-Actin, ART3, GATA-6, HMOX1, HSP, MYBPH, OCA2, SLC12A4, TGFB1, TGFB3 and TNX). Twenty eight signaling pathways including ECM-receptor interaction, focal adhesion, TGF-beta signaling pathway, MAPK signaling pathway, Wnt signaling pathway, mTOR signaling pathway, insulin signaling pathway and cell cycle, were identified using KEGG pathway database. Our findings demonstrate previously unrecognized changes in gene transcription between red and white muscle, and some potential cascades identified in the study merit further investigation.

Keywords: Affymetrix, Differential transcriptional analysis, Longissimus doris, Pig, Soleus

1. Introduction

Skeletal muscle is the most abundant human tissue comprising almost 50% of the total body mass, exhibiting major metabolic activity by contributing up to 40% of the resting metabolic rate in adults and serving as the largest body protein pool [1]. Skeletal muscle is a very heterogeneous tissue that is composed of a large variety of functionally diverse fiber types [2]. Traditionally, skeletal muscle can be distinguished as red (type I and IIa) and white (type IIb) fibers. Red skeletal muscles, such as the soleus and psoas in the pig, have a higher percentage of capillaries, myoglobin, lipids and mitochondria than white skeletal muscles such as the gastrocnemius and longissimus doris [3]. In meat animal production, favorable meat traits such as color and, in the pig in particular, tenderness have been found to closely associate with the greater abundance of red or highly oxidative fibres [4-9]. In addition, individuals with muscles that are abundant in oxidative type I fibres are associated with favorable metabolic health, and are less likely to predispose to obesity and insulin resistance [10]. Collectively, understanding the molecular processes that govern the expression of specific fiber types and the phenotypic characteristics of muscles is very important in agricultural and medical fields.

Microarray technology can simultaneously measure the differential expression of a large number of genes in a given tissue and may identify the genes responsible for the relevant phenotype [11]. Campbell et al. identified 49 differentially expressed mRNA sequences between the white quad (white muscle) and the red soleus muscle (mixed red muscle) of female mice using Affymetrix Mu11K SubB containing 6516 probe sets [12]. Bai et al. profiled the differential expression of genes between the psoas (red muscle) and the longissimus dorsi (white muscle) of a 22-week-old Berkshire pig using porcine skeletal muscle cDNA microarray comprising 5500 clones [13]. The tremendous rise in porcine transcriptomic data has occurred with the development of pig cDNA microarray in the past decade. The Affymetrix porcine genome array showed particularly superior performance for swine transcriptomics [14]. In this study, a genome-wide investigation of the porcine differential expression between red (soleus) and white (longissimus dorsi) muscle was conducted using the Affymetrix GeneChip® Porcine Genome Array containing oligonucleotides representing approximately 23937 transcripts from 20201 porcine genes.

2. Materials and methods

2.1 Animals and tissue sampling

Three Meishan gilts from the same litter were slaughtered at 150 days by electrical stunning and exsanguination, in compliance with national regulations applied in commercial slaughtering. Immediately after slaughter, two muscles with different locations, functions, and biochemical properties were sampled: the longissimus doris at the last rib level, a fast twitch glycolytic muscle involved in voluntary movements of the back, and the deep portion of the soleus, a oxidative muscle. Samples were frozen by liquid nitrogen, and stored at -80℃ until further analysis.

2.2 Total RNA preparation and microarray hybridization

Six microarrays were used in the experiment, corresponding to the RNAs from longissimus doris and soleus of three sibling gilts. Total RNA was isolated using Trizol reagent (Invitrogen, USA) according to the manufacturer's instructions. Twenty micrograms total RNA was suspended in RNase-free water with a final concentration of 1.5μg/μl. The RNA labelling and Affymetrix Gene Chip microarray hybridization were conducted according to the Affymetrix Expression Analysis Technical Manual (CapitalBio Corporation, Beijing, China). Array scanning and data extraction were carried out following the standard protocol.

2.3 Identification and bioinformatic analyses of differentially expressed transcripts

The probe-pair (PM-MM) data were used to detect the expression level of transcripts on the array (present call, marginal call, and absent call) by MAS 5.0 (Wilcoxon signed rank test). The signals from the probe pairs were used to determine whether a given gene was expressed and to measure the gene expression level. Raw data from .CEL files were converted to gene signal files by MAS 5.0 (Ver.2.3.1). The expression data from three pigs were loaded into GeneSpring GX 10.0 software (Agilent Technologies) for data normalisation and filtering. Differentially expressed transcripts between longissimus doris and soleus were identified by cutoff of fold-change (FC) ≥ 1.5 and p-value < 0.05 using unpaired t-test. Mean FC is the mean of three biological replicates. Molecular function of differentially expressed genes was classified according to MAS (molecule annotation system) 3.0 (http://bioinfo.capitalbio.com/mas3/). Kyoto Encyclopedia of Genes and Genomes (KEGG) database were used for signaling pathway analysis on differentially expressed genes. Microarray expression data have been deposited in the Gene Expression Omnibus database (GEO, National Center for Biotechnology Information) under accession number GSE19975.

2.4 Quantitative real time RT-PCR (qRT-PCR)

The primer sequences, melting temperature and product sizes of analyzed genes were shown in Table 1. The correct fragment sizes of the PCR products were confirmed using agarose gel electrophoresis (1.5%). Each primer set amplified a single product as indicated by a single peak during melting curve analyses. Both longissimus doris and soleus RNA prepared for microarray were also included for qRT-PCR. Total RNA were treated with DnaseI and reverse transcribed by the M-MLV Reverse Transcriptase (Promega, Madison, USA) according to the manufacturer's instructions. qRT-PCR was performed on the ABI 7300 real-time PCR thermal cycle instrument (Applied Biosystems, Foster City, CA, USA) using SYBR® Green Realtime PCR Master Mix (Toyobo Co., Ltd, Japan). The reactions contained 1× SYBR Green real-time PCR Master Mix, 1μl diluted cDNA template and each primer at 200 nM in a 25 μl reaction volume. After an initial denaturation at 95℃ for 3 min amplification was performed with 40 cycles of 95℃ for 15 s, 61℃ for 15 s, 72℃ for 20 s; plate read; melting curve from 55℃ to 95℃, read every 0.2℃, hold for 1 second. For each sample, reactions were set up in triplicate to ensure the reproducibility of the results. At the end of the PCR run, melting curves were generated and analyzed to confirm non-specific amplification, then the mean value of each triplicate was used for further calculation. Gene expression level was quantitated relative to the expression of the reference gene (HPRT: hypoxanthine phosphoribosyl transferase) by employing the 2-△△Ct value models [15]. For each gene, the sample with the largest ΔCt value was set as control. The expression data were calculated using the SigmaPlot version 9.0 software (Systat software Inc., USA). Expression difference of target genes between two muscles was analyzed using t-test. The p < 0.05 was deemed to be significant and p < 0.01 highly significant.

 Table 1 

Specific primer sequences for qRT-PCR

Gene symbolDescriptionReference sequencePrimer sequence (5'-3')Tm (℃)Product size (bp)
α-Actinα-ActinSsc.1901F: GATGGCGTAACCCACAAC61194
R: AGGGCAACATAGCACAGC
FHL1CFour and a half LIM domains 1 protein, isoform CSsc.14463F: GCTGTGGAGGACCAGTATTA R: CCAGATTCACGGAGCATT61175
HMOX1Heme oxygenase (decycling) 1Ssc.115F: CACTCACAGCCCAACAGCA R: GTGGTACAAGGACGCCATCA61162
TNXTenascin-XSsc.28161F: GCTGACAGCGACCGACATAA61197
R: CGAGCCCATACAGGACGAAT
MYBPHMyosin binding protein HSsc.20879F: CGTCAGGTGGGAGAAGCAA R: GAGCGGATGAAGAGGATGG61149
TGFB3Transforming growth factor, beta 3Ssc.27593F: TTCCGCTTCAACGTGTCG R: CGCTGCTTGGCTATGTGC61158
TGFB1Transforming growth factor, beta 1Ssc.76F: GCTGCTGTGGCTGCTAGTG R: TCGCGGGTACTGTTGTAAAG61216
HSPHeat shock protein 20kDaSsc.13823F: CTACCGCCCAGGTGCCAA6196
R: CGCCAACCACCTTGACGG
SLC12A4Solute carrier family 12 (potassium/chloride transporters), member 4Ssc.4097F: CAGCACAAGGTTTGGAGGAA R: CGTAGGTGGTACAGGAAGAT61110
GATA-6Transcription factor GATA-6Ssc.2258F: CAGAAACGCCGAGGGTGAA R: GAGGTGGAAGTTGGAGTCAT61216
OCA2Oculocutaneous albinism 2Ssc.15775F: CTGCCATCATCGTAGTAGTC R: CTCCAATCAGTGTCCCGTTA61192
ART3ADP-ribosyltransferase 3Ssc.15864F: ATGTCTATGGCTTCCAGTTCA R: CTGGCTTATGCTATACACCAC61110
HPRTHypoxanthine phosphoribosyl transferaseSsc.4158F: GGACTTGAATCATGTTTGTG R: GTTTGGAAACATCTG6191
MyHCIMyosin heavy chain, type ISsc.1544F: CGACACACCTGTTGAGAAG R: AGATGCGGATGCCCTCCA61233
MyHCIIaMyosin heavy chain, type IIaSsc.15909F: GGGCTCAAACTGGTGAAGC R: AGATGCGGATGCCCTCCA61249
MyHCIIbMyosin heavy chain, type IIbSsc.56948F: GTTCTGAAGAGGGTGGTAC R: AGATGCGGATGCCCTCCA61234
MyHCIIxMyosin heavy chain, type IIxSsc.56721F: CTTCACTGGCGCAGCAGGT R: AGATGCGGATGCCCTCCA61257

3. Results and discussion

3.1 Myosin heavy chain expression analysis

MyHC isoforms are generally considered as the molecular markers of different muscle fiber types. In postnatal growing pigs, type I, IIb, IIa and IIx MyHC are all expressed in skeletal muscle, which are encoded by a distinct gene [16, 17]. In this study, MyHCI (oxidative fiber) and MyHCIIa (intermediate fiber) expressions in soleus were significantly higher than their counterparts in longissimus doris, while MyHCIIb (glycolytic fiber) expression in soleus was significantly lower than that in longissimus doris (Figure 1). In particular, the mRNA level of type IIb in longissimus doris was nearly 11 times greater than that in soleus. Therefore, the longissimus doris was composed of more glycolytic type of muscle fibers than fiber composition of soleus. The increasing percentages of type IIb fiber, and decreasing percentages of types I and IIa fibers, are related to increases in drip loss and lightness, which are deteriorative to pork quality [18].

 Figure 1 

Expression of four MyHC isoforms in longissimus doris and soleus mRNA by qRT-PCR. The data presented in Y-axis were calculated using the expression values of 2−ΔΔCt of three pigs and expressed as means ± s.d.

Int J Biol Sci Image

3.2 Identification of differentially expressed transcripts between white and red skeletal muscle

The transcriptome analysis indicated that 13241 and 14433 probe sets were expressed in porcine longissimus doris and soleus, respectively. The global expression profile of longissimus doris was compared with that of the soleus group. After quantile normalization and statistical analyses, 550 transcripts with at least 1.5-fold difference were identified at the p < 0.05 significance level (p < 0.05, FC≥1.5). Compared with the expression of transcripts in longissimus doris, a set of 323 transcripts belonged to the up-regulated group, and another set of 227 transcripts belonged to the down-regulated group in soleus. Taking the FC of two or greater as the criteria (p < 0.05, FC≥2), a total of 159 transcripts showed differential expression, of which 107 transcripts were up-regulated and 52 down-regulated in soleus. The differentially expressed transcripts were involved in many functions related to contractile structure and cytoskeleton, extracellular matrix, energy metabolism, stress, transcription regulation and so on (Table 2). The microarray results confirmed several differentially expressed genes between red and white skeletal muscle in the previous studies, such as MyHCIIb, a-actin, HSP20, PGM, fibronectin and muscle LIM protein encoding genes [3, 12, 13]. As expected, the expression levels of energy metabolism enzyme genes, cathepsin, collagen protein, oxygenase and slow-type muscle protein encoding genes, were significantly higher in red muscle than in white muscle, which could contribute to the better meat quality of red muscle. In addition, some important transcription factors including GATA-6, TGFB1, TGFB3, MEF2C, EGF and HMOX1 that were not previously known to be expressed in a fiber type manner, were identified as differential expression in microarray analysis. It is interesting as the newly identified factors might be candidates for transcriptional regulation of the specificity of the metabolic and contractile characteristics of different fiber types.

 Table 2 

List of some differential expressed genes between red and white muscle of Meishan pigs

Gene titleFold changeP valueStructure and functionUnigene
Muscle contraction and cytoskeleton genes
myosin heavy chain IIb-1.510.023striated muscle contraction, actin bindingSsc.56948
α-actin7.520.007striated muscle contractionSsc.1901
filamin A, alpha (actin binding protein 280)1.830.009striated muscle contractionSsc.55452
filamin B, beta (actin binding protein 278)1.840.030striated muscle contractionSsc.6691
tubulin, beta 2B2.500.004microtubule subunit protein, bind to colchicine,vincristineSsc.55842
tubulin, beta 62.020.046microtubule subunit protein, bind to colchicine,vincristineSsc.58401
α-actinin2.220.030regulate the length of actinSsc.5941
integrin, beta 31.760.029cell adhesion, integrin-mediated signaling pathway, regulation of cell migrationSsc.44
catenin (cadherin-associated protein), alpha 11.610.025bind to cadherinSsc.58861
myosin binding protein C, slow type isoform 32.280.006bind to myosinSsc.13955
myosin binding protein H-2.840.035bind to myosinSsc.20879
Extracellular matrix genes
fibromodulin3.120.013protein bindingSsc.56133
fibronectin2.510.011extracellular regionSsc.16743
tenascin-X2.940.001signal transductionSsc.28161
tenascin-C2.660.001cell adhesion, signal transductionSsc.16209
ankyrin 1 isoform 5-1.510.006attach to cytoskeleton, membrane-associated proteinSsc.21745
collagen, type I, alpha 13.100.008phosphate transport, cell adhesionSsc.46811
collagen, type V, alpha 12.540.016phosphate transport, cell adhesionSsc.54853
Metabolic enzyme genes
pyruvate dehydrogenase kinase, isozyme 31.90.012phosphorylate pyruvate dehydrogenaseSsc.19740
heme oxygenase (decyclizing) 13.250.025heme oxidationSsc.115
phosphoglucomutase-1.580.005phosphotransferases, carbohydrate metabolic processSsc.4307
fructose 1,6-bisphosphatase 22.120.022carbohydrate metabolic, gluconeogenesisSsc.5127
creatine kinase1.650.020transferring phosphorus-containing groupsSsc.9914
phosphofructokinase, platelet, partial2.310.0126-phosphofructokinase activitySsc.862
glutathione S-transferase omega-1.550.029glutathione transferase activitySsc.183
ADP-ribosyltransferase 3-2.680.004protein amino acid ADP-ribosylationSsc.15864
AXL receptor tyrosine kinase2.290.010regulates tyrosine phosphorylation in cellular signal transductionSsc.6566
protein tyrosine phosphatase 4a2-2.010.014dephosphorylation in cellular signal transduction, cell growth controlSsc.54932
Stress protein genes
heat shock protein 21.910.005response to stressSsc.7654
heat shock protein 20kDa2.150.032response to stressSsc.13823
Transport protein genes
solute carrier family 12 (potassium/chloride transporters), member 42.420.016ion transportSsc.4097
aquaporin 3-3.660.026water reabsorptionSsc.3832
oculocutaneous albinism 2-12.60citrate transmembrane transportSsc.15775
Transcription factor genes
transforming growth factor, beta induced2.90.040binds to type I, II, IV, VI collagens and fibronectinSsc.16671
transforming growth factor, beta 31.990.027cell differentiation, embryogenesis and developmentSsc.27593
transforming growth factor, beta 11.850.003immune, regulation of cell proliferation and differentiationSsc.76
transcription factor GATA-62.230.040positive regulation of transcriptionSsc.2258
general transcription factor IIE, polypeptide 2, beta 34kDa1.690.003regulation of transcription initiationSsc.3369
homeobox protein A102.270.001regulation of transcription, DNA-dependentSsc.26254
myocyte enhancer factor 2C1.580.011regulation of transcription, DNA-dependentSsc.34788
four and a half LIM domains 1 protein, isoform C1.530.027metal ion bindingSsc.14463
epidermal growth factor-1.570.040calcium ion binding, integral to membraneSsc.87
Hormone genes
parathyroid hormone-like hormone1.770.003hormone activitySsc.9991
Others
calponin 11.670.015actomyosin structure organization and biogenesis, actin and calmodulin bindingSsc.9013
calcyclin binding protein isoform 1-1.760.012ubiquitin-mediated degradation of beta-cateninSsc.10299
cathepsin B1.590.045proteolysisSsc.53773
cathepsin H1.830.018proteolysisSsc.3593
cathepsin Z1.650.016proteolysisSsc.16769
mitochondrial ribosomal protein S26-2.120.033catalytic function in reconstituting biologically active ribosomal subunitsSsc.12554
p53 protein1.640.028control of cell proliferationSsc.16010
p55 TNF receptor superfamily, member 1A1.510.008cell surface receptor linked signal transductionSsc.4674
interleukin 15-1.590.031stimulating the proliferation of T-lymphocytesSsc.8833
cytochrome P450, family 27, subfamily A, polypeptide 11.730.012biosynthesis of steroids, fatty acids and bile acidsSsc.3804

“+” and “-” indicated the up- and down- regulated expression in soleus group, respectively.

3.3 Validation of microarray data by qRT-PCR

Among the differentially expressed transcripts identified by microarray, twelve known genes were selected for validation by qRT-PCR. These genes included three down-regulated genes (ART3, MYBPH and OCA2) and nine up-regulated genes (α-actin, FHL1C, GATA-6, HMOX1, HSP, SLC12A4, TGFB1, TGFB3 and TNX) in soleus. Except for FHL1C, all the other selected genes showed significant (p < 0.05 or 0.01) differential expression between two muscles in the qRT-PCR results. Remarkably, qRT-PCR showed significant correlation with microarray analysis, with all the genes being the similar expression patterns in both methods (Pearson correlation coefficient ranged from 0.612 to 0.946) (Figure 2). The fold changes obtained by qRT-PCR were much more or less than those obtained in the microarray. This may be due to the greater accuracy of quantitation provided by qRT-PCR in comparison to microarrays, the differences in the dynamic range of the two techniques, and the lack of specificity in the primers designed to discriminate gene family members at the level of primary screening by DNA arrays [19]. However, the trends were same between the results of two methods, showing the reliability of the microarray analysis.

 Figure 2 

Validation of differentially expressed genes between longissimus doris (LD) and soleus (SE) by qRT-PCR. The data presented in Y-axis indicated the relative mRNA expression of both microarray (M) and qRT-PCR (Q) and expressed as means of three pigs ± s.d. The correlation coefficient (R) and the corresponding significance value (P) were shown above their respective columns.

Int J Biol Sci Image Int J Biol Sci Image

3.4 Gene Ontology (GO) analysis

To elucidate the relationship between gene differential expression pattern and phenotypic difference of red and white muscle, we examined the functional bias of 550 differentially expressed transcripts according to Gene Ontology classifications. These differentially expressed transcripts were grouped into 404 GO terms based on biological process GO terms. The most enriched GO terms included cellular biopolymer metabolic process, protein metabolism and cellular protein metabolism (Table 3). Analyses of GO also indicated that there were 108 GO terms identified by cellular component classification, and 64 GO terms identified by molecular function classification.

 Table 3 

List of the top 20 enriched Gene Ontology (GO) terms based on GO classifications

Biological processCountPercentMolecular functionCountPercentCellular componentCountPercent
cellular biopolymer metabolic process413%pyrophosphatase activity66%intracellular organelle5310%
protein metabolism232%G-protein coupled receptor activity55%intracellular organelle part387%
cellular protein metabolism192%cation transporter activity44%cytoplasm336%
biopolymer biosynthesis141%transcription coactivator activity33%cytoplasmic part326%
cellular macromolecule biosynthetic process141%symporter activity33%intracellular membrane-bound organelle316%
cellular biopolymer biosynthetic process141%phosphoric monoester hydrolase activity33%intracellular non-membrane-bound organelle275%
DNA metabolism131%iron ion binding22%cytoskeleton143%
regulation of cellular metabolism131%carbohydrate kinase activity22%nucleus132%
organ morphogenesis131%protein kinase activity22%nuclear part122%
regulation of macromolecule metabolic process131%cysteine-type peptidase activity22%cytoskeletal part112%
biopolymer modification121%exopeptidase activity22%chromosome112%
negative regulation of cellular physiological process121%phosphofructokinase activity22%chromosomal part92%
cytoskeleton organization and biogenesis121%anion transporter activity22%actin cytoskeleton81%
RNA metabolism111%protein methyltransferase activity22%intracellular organelle lumen71%
transcription111%S-adenosylmethionine-dependent methyltransferase activity22%chromatin71%
regulation of nucleobase, nucleoside, nucleotide and nucleic acid metabolism111%peptide receptor activity, G-protein coupled22%organelle envelope61%
intracellular signaling cascade111%double-stranded DNA binding22%contractile fiber61%
protein modification111%P-P-bond-hydrolysis-driven transporter activity22%endoplasmic reticulum51%
cell morphogenesis111%phosphorylase activity22%contractile fiber part51%
intracellular transport101%copper ion binding11%intrinsic to membrane51%

3.5 Pathway analysis

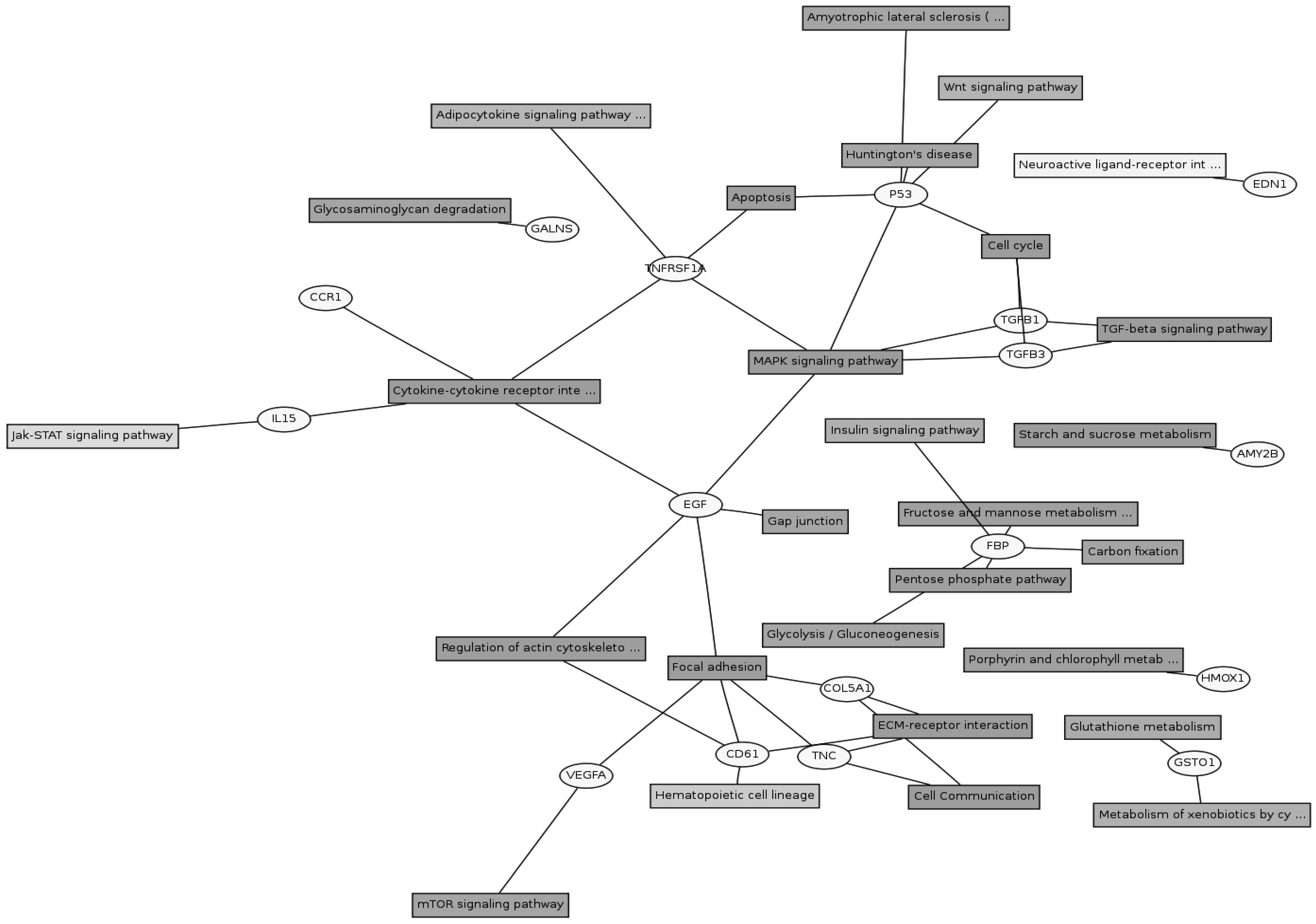
Twenty eight signaling pathways were identified using KEGG pathway database (Figure 3). The genes could be assigned into numerous subcategories including the extracellular matrix (ECM)-receptor interaction (COL5A1, COL1A2, TNC, COL1A1 and FN1), focal adhesion (COL5A1, COL1A2, TNC, FLNB, FLNA, COL1A1 and FN1), TGF-beta signaling pathway (TGFB1 and TGFB3), MAPK signaling pathway (p53, EGF, TNFRSF1A, TGFB1 and TGFB3) , cytokine-cytokine receptor interaction (CCR1, IL15, EGF and TNFRSF1A), regulation of actin cytoskeleton (ITGB3 and EGF), mTOR signaling pathway (VEGFA), JAK-STAT signaling pathway (IL15), cell cycle (p53) and so on. There were cross-talks among these pathways, as one gene might participate in several signaling pathways.

 Figure 3 

Gene pathway network about the differential expressed genes. The differential expressed genes and the corresponding pathways were shown in the circles and boxes, respectively.

Int J Biol Sci Image

The ECM-receptor interaction, focal adhesion and cell communication pathways accounted for a large part of the involved differentially expressed genes. The major constituents of the ECM are collagens, proteoglycans, and adhesive glycoproteins. In addition to being responsible for the strength and form of tissues, each collagen type has specific sequences providing them with special features such as flexibility and the ability to interact with other matrix molecules and cells [20]. Specific interactions between cells and ECM mediated by transmembrane molecules or other cell-surface-associated components, lead to a direct or indirect control of cellular activities such as adhesion and migration. Focal adhesions are large, dynamic protein complexes through which the cytoskeleton of a cell connects to the ECM. They actually serve for not only the anchorage of the cell, but can function beyond that as signal carriers (sensors), which inform the cell about the condition of the ECM and thus affect their behavior [21]. Collagen is an abundant connective tissue protein and is a contributing factor to variation in meat tenderness and texture. Although collagen constitutes <2% of most skeletal muscles, it is associated with background toughness and can be quite resistant to physical breakdown during cooking [22]. No significant difference in total amount of glycosaminoglycans (GAGs) was found, but a significant difference in the ratio of GAG/collagen was found between the tough (m. semitendinosus) and tender (m. psoas major) muscles [23]. The higher expressions of some collagen encoding genes were detected in red muscle than in white muscle in this study, reflecting the composition difference of collagens in two types of muscles.

Other significant signaling pathways contained TGF-beta signaling pathway, cytokine-cytokine receptor interaction, MAPK signaling pathway, mTOR Signaling pathway and JAK-STAT signaling pathway. Two genes of the TGFB signaling pathway (TGFB1 and TGFB3) which also participated in the MAPK signaling pathway, were up-regulated in soleus. TGFB1 plays an important role in controlling the immune system, and shows different activities on different types of cell, or cells at different developmental stages. Most immune cells (or leukocytes) secrete TGFB1 [24]. TGFB3 is a type of protein, known as a cytokine, which is involved in cell differentiation, embryogenesis and development [25]. During skeletal muscle development, TGFB1 is a potent inhibitor of muscle cell proliferation and differentiation, as well as a regulator of extracellular matrix (ECM) production [26]. TGFB1 induces an incomplete shift from a slow to a fast phenotype in regenerating slow muscles and that conversely, neutralization of TGFB1 in regenerating fast muscle leads to a transition towards a less fast phenotype [27]. TGFB1 is also able to induce synthesis of connective tissue growth factor (CTGF) in myoblasts and myotubes. CTGF induced several ECM constituents such as fibronectin, collagen type I and α 4, 5, 6, and β1 integrin subunits in myoblasts and myotubes [28]. Stimulation with TGFB1 caused a 14.8-fold increase in collagen I, alpha 1 mRNA and a fourfold increase in fibronectin mRNA abundance in Human Tenon Fibroblasts [29]. In this study, the expression levels of collagen I, alpha 1 and fibronectin were more 3.1- and 2.51-fold in soleus than in longissimus doris, while the expression levels of TGFB1 and TGFB3 were more 1.85- and 1.99-fold in soleus than in longissimus doris. Thus, the correlation between their expression trends was positive, which was consistent with their roles in regulating ECM production. Moreover, since TGFB1 influences some aspects of fast muscle-type patterning during skeletal muscle regeneration [27], it will be worthwhile in further investigation to determine at the cellular level how TGFB1 influences fibre type formation and characteristics.

Besides the above identified pathways, GATA-6 is another important differentially expressed transcription factor that might affect the expression of specific fiber types. GATA proteins are a family of transcription factors with two zinc fingers that directly bind DNA regulatory elements containing a consensus (A/T)GATA(A/G) motif. To date, six mammalian members of the GATA family have been identified that can be divided, on the basis of sequence and expression similarities, into two subgroups [30]. The GATA-4/5/6 subfamily is expressed within various mesoderm- and endoderm-derived tissues including the heart, liver, lung, gonads, and small intestine [31]. During development GATA-6 becomes the only member of the family expressed in vascular smooth muscle cells and has been linked to the differentiated phenotype of these cells [32]. Overexpression of GATA-6 significantly decreased endogenous telokin and 130-kDa MLCK expression in A10 vascular smooth muscle cells. In contrast, expression of the 220-kDa MLCK and calponin were markedly increased. GATA-6 has been shown to bind directly to the telokin and 130-kDa MLCK promoters at consensus binding sites [33, 34]. Knockdown of endogenous GATA-6 in primary human bladder smooth muscle cells led to decreased mRNA levels of the differentiation markers: α-smooth muscle actin, calponin, and smooth muscle myosin heavy chain [35]. In the present study, compared with these in white muscle, the expressions of GATA-6, calponin and α-actin were all up-regulated in red muscle. Therefore, it can be inferred that GATA-6 also possibly regulates the expression of myosin light chain kinase, calponin and actin in skeletal muscle cells.

In summary, we have identified the global changes of gene expression in porcine red and white muscle. The results indicated distinguishable trends in ECM structure, contractile structure and cytoskeleton, collagen, focal adhesion, immune response and energy metabolism between two muscles. Some potential cascades identified in the study merit further investigation at the cellular level in the function of controlling the fibre type formation and characteristics. Although the work was limited to three animals in each group and to a single time point, the present microarray analysis provided new information that increased our understanding of governing the expression of specific fiber types.

Acknowledgements

This study was supported financially by National Natural Science Foundation of P. R. China (30500358), the Agricultural Innovation Fund of Hubei Province, the National High Technology Development Project (“863” project), the Creative Team Project of Education Ministry of China (IRT0831) and the National “973” Program of P. R. China (2006CB102102).

Conflict of Interest

The authors have declared that no conflict of interest exists.

References

1. Matsakas A, Patel K. Skeletal muscle fibre plasticity in response to selected environmental and physiological stimuli. Histol Histopathol. 2009;24:611-629

2. Choi YM, Kim BC. Muscle fiber characteristics, myofibrillar protein isoforms, and meat quality. Livest Sci. 2009;122:105-118

3. Kim NK, Joh JH, Park HR. et al. Differential expression profiling of the proteomes and their mRNAs in porcine white and red skeletal muscles. Proteomics. 2004;4:3422-3428

4. Maltin C, Balcerzak D, Tilley R. et al. Determinants of meat quality: tenderness. Proc Nutr Soc. 2003;62:337-347

5. Chang KC, da Costa N, Blackley R. et al. Relationships of myosin heavy chain fibre types to meat quality traits in traditional and modern pigs. Meat Sci. 2003;64:93-103

6. Chang KC. Key signalling factors and pathways in the molecular determination of skeletal muscle phenotype. Animal. 2007;1:681-698

7. Karlsson AH, Klont RE, Fernandez X. Skeletal muscle fibres as factors for pork quality. Livest Prod Sci. 1999;60:255-269

8. Klont RE, Brocks L, Eikelenboom G. Muscle fibre type and meat quality. Meat Sci. 1998;49:219-229

9. Wood JD, Nute GR, Richardson RI. et al. Effects of breed, diet and muscle on fat deposition and eating quality in pigs. Meat Sci. 2004;67:651-667

10. Mallinson J, Meissner J, Chang KC. Calcineurin signaling and the slow oxidative skeletal muscle fiber type. Int Rev Cell Mol Biol. 2009;277:67-101

11. Duggan DJ, Bittner M, Chen Y. et al. Expression profiling using cDNA microarrays. Nat Genet. 1999;21(Suppl):S10-S14

12. Campbell WG, Gordon SE, Carlson CJ. et al. Differential global gene expression in red and white skeletal muscle. Am J Physiol Cell Physiol. 2001;280:763-768

13. Bai Q, McGillivray C, da Costa N. et al. Development of a porcine skeletal muscle cDNA microarray: Analysis of differential transcript expression in phenotypically distinct muscles. BMC Genomics. 2003;4:8

14. Tsai S, Cassady JP, Freking BA. et al. Annotation of the Affymetrix porcine genome microarray. Anim Genet. 2006;37:423-424

15. Livak KJ, Schmittgen TD. Analysis of relative gene expression data using real-time quantitative PCR and the 2(-Delta Delta C(T)) Method. Methods. 2001;25:402-408

16. Schiaffino S, Reggiani C. Myosin isoforms in mammalian skeletal muscle. J Appl Physiol. 1994;77:493-501

17. Lefaucheur L, Ecolan P, Plantard L, Gueguen N. New insights into muscle fiber types in the pig. J Histochem Cytochem. 2002;50:719-730

18. Ryu YC, Kim BC. The relationship between muscle fiber characteristics, postmortem metabolic rate, and meat quality of pig longissimus dorsi muscle. Meat Sci. 2005;71:351-357

19. Chen HB, Li CC, Fang MD. et al. Understanding Haemophilus parasuis infection in porcine spleen through a transcriptomics approach. BMC Genomics. 2009;10:64

20. Uitto VJ. Extracellular matrix molecules and their receptors: an overview with special emphasis on periodontal tissues. Crit Rev Oral Biol Med. 1991;2:323-354

21. Riveline D, Zamir E, Balaban NQ. et al. Focal contacts as mechanosensors: externally applied local mechanical force induces growth of focal contacts by an mDia1-dependent and ROCK-independent mechanism. J Cell Biol. 2001;153:1175-1186

22. Weston AR, Rogers RW, Althen TG. The role of collagen in meat tenderness. Professional Animal Scientist. 2002;18:107-111

23. Pedersen ME, Kolset SO, Sørensen T, Eggen KH. Sulfated glycosaminoglycans and collagen in two bovine muscles (M. Semitendinosus and M. Psoas major) differing in texture. J Agric Food Chem. 1999;47:1445-1452

24. Letterio J, Roberts A. Regulation of immune responses by TGF-beta. Annu Rev Immunol. 1998;16:137-161

25. Herpin A, Lelong C, Favrel P. Transforming growth factor-beta-related proteins: an ancestral and widespread superfamily of cytokines in metazoans. Dev Comp Immunol. 2004;28:461-485

26. Li X, Velleman SG. Effect of transforming growth factor-beta1 on decorin expression and muscle morphology during chicken embryonic and posthatch growth and development. Poult Sci. 2009;88:387-397

27. Noirez P, Torres S, Cebrian J. et al. TGF-beta1 favors the development of fast type identity during soleus muscle regeneration. J Muscle Res Cell Motil. 2006;27:1-8

28. Vial C, Zúñiga LM, Cabello-Verrugio C. et al. Skeletal muscle cells express the profibrotic cytokine connective tissue growth factor (CTGF/CCN2), which induces their dedifferentiation. J Cell Physiol. 2008;215:410-421

29. Meyer-Ter-Vehn T, Gebhardt S, Sebald W. et al. p38 inhibitors prevent TGF-beta-induced myofibroblast transdifferentiation in human tenon fibroblasts. Invest Ophthalmol Vis Sci. 2006;47:1500-1509

30. Patient RK, McGhee JD. The GATA family (vertebrates and invertebrates). Curr Opin Genet Dev. 2002;12:416-422

31. Molkentin JD. The zinc finger-containing transcription factors GATA-4, -5, and -6. Ubiquitously expressed regulators of tissue-specific gene expression. J Biol Chem. 2000;275:38949-38952

32. Morrisey EE, Ip HS, Lu MM, Parmacek MS. GATA-6: a zinc finger transcription factor that is expressed in multiple cell lineages derived from lateral mesoderm. Dev Biol. 1996;177:309-322

33. Yin F, Herring BP. GATA-6 can act as a positive or negative regulator of smooth muscle-specific gene expression. J Biol Chem. 2005;280:4745-4752

34. Yin F, Hoggatt AM, Zhou J, Herring BP. 130-kDa smooth muscle myosin light chain kinase is transcribed from a CArG-dependent, internal promoter within the mouse mylk gene. Am J Physiol Cell Physiol. 2006;290:C1599-C1609

35. Kanematsu A, Ramachandran A, Adam RM. GATA-6 mediates human bladder smooth muscle differentiation: involvement of a novel enhancer element in regulating α-smooth muscle actin gene expression. Am J Physiol Cell Physiol. 2007;293:C1093-C1102

Author contact

Corresponding address Corresponding author: E-mail: zuobohzau.edu.cn


Citation styles

APA
Li, Y., Xu, Z., Li, H., Xiong, Y., Zuo, B. (2010). Differential transcriptional analysis between red and white skeletal muscle of Chinese Meishan pigs. International Journal of Biological Sciences, 6(4), 350-360. https://doi.org/10.7150/ijbs.6.350.

ACS
Li, Y.; Xu, Z.; Li, H.; Xiong, Y.; Zuo, B. Differential transcriptional analysis between red and white skeletal muscle of Chinese Meishan pigs. Int. J. Biol. Sci. 2010, 6 (4), 350-360. DOI: 10.7150/ijbs.6.350.

NLM
Li Y, Xu Z, Li H, Xiong Y, Zuo B. Differential transcriptional analysis between red and white skeletal muscle of Chinese Meishan pigs. Int J Biol Sci 2010; 6(4):350-360. doi:10.7150/ijbs.6.350. https://www.ijbs.com/v06p0350.htm

CSE
Li Y, Xu Z, Li H, Xiong Y, Zuo B. 2010. Differential transcriptional analysis between red and white skeletal muscle of Chinese Meishan pigs. Int J Biol Sci. 6(4):350-360.

This is an open access article distributed under the terms of the Creative Commons Attribution (CC BY-NC) License. See http://ivyspring.com/terms for full terms and conditions.
Popup Image