Int J Biol Sci
2022; 18(11):4466-4467.
doi:10.7150/ijbs.75760 This issueCite
Erratum
MiR-206 suppresses the deterioration of intrahepatic cholangiocarcinoma and promotes sensitivity to chemotherapy by inhibiting interactions with stromal CAFs: Erratum
1. School of Medicine, Southeast University, Nanjing, China. 2. Hepatobiliary Center, The First Affiliated Hospital of Nanjing Medical University; Key Laboratory of Liver Transplantation, Chinese Academy of Medical Sciences; NHC Key Laboratory of Living Donor Liver Transplantation (Nanjing Medical University), Nanjing, Jiangsu Province, China. #These authors contributed equally to this work.
✉ Corresponding authors: Xuehao Wang, School of Medicine, Southeast University, Nanjing, China; Hepatobiliary Center, The First Affiliated Hospital of Nanjing Medical University; Key Laboratory of Liver Transplantation, Chinese Academy of Medical Sciences; NHC Key Laboratory of Living Donor Liver Transplantation (Nanjing Medical University), Nanjing, Jiangsu Province, China. E-mail: wangxhedu.cn; Yue Yu, Hepatobiliary Center, The First Affiliated Hospital of Nanjing Medical University; Key Laboratory of Liver Transplantation, Chinese Academy of Medical Sciences; NHC Key Laboratory of Living Donor Liver Transplantation (Nanjing Medical University), Nanjing, Jiangsu Province, China; E-mail: yuyueedu.cn.More
Published 2022-7-8
Citation:
Yang R, Wang D, Han S, Gu Y, Li Z, Deng L, Yin A, Gao Y, Li X, Yu Y, Wang X. MiR-206 suppresses the deterioration of intrahepatic cholangiocarcinoma and promotes sensitivity to chemotherapy by inhibiting interactions with stromal CAFs: Erratum. Int J Biol Sci 2022; 18(11):4466-4467. doi:10.7150/ijbs.75760. https://www.ijbs.com/v18p4466.htm
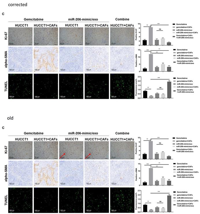
The authors realized three errors in our paper. We regret that we did not detect these errors before publication. The images of figure 4H and figure 6I were inaccurate. The image of figure 9C had been misused during figure assembly. These errors were unintentionally introduced during figure assembly. Here we showed the corrected figure 4H, figure 6I and figure 9C with side by side comparison of the previous figures. These revisions do not alter scientific conclusion in this work.
Figure 4
H. Corrected figure.
Figure 6
I. Corrected figure.
Figure 9
C. Corrected figure.
Author contact
Corresponding authors: Xuehao Wang, School of Medicine, Southeast University, Nanjing, China; Hepatobiliary Center, The First Affiliated Hospital of Nanjing Medical University; Key Laboratory of Liver Transplantation, Chinese Academy of Medical Sciences; NHC Key Laboratory of Living Donor Liver Transplantation (Nanjing Medical University), Nanjing, Jiangsu Province, China. E-mail: wangxhedu.cn; Yue Yu, Hepatobiliary Center, The First Affiliated Hospital of Nanjing Medical University; Key Laboratory of Liver Transplantation, Chinese Academy of Medical Sciences; NHC Key Laboratory of Living Donor Liver Transplantation (Nanjing Medical University), Nanjing, Jiangsu Province, China; E-mail: yuyueedu.cn.
Citation styles
APA
Yang, R., Wang, D., Han, S., Gu, Y., Li, Z., Deng, L., Yin, A., Gao, Y., Li, X., Yu, Y., Wang, X. (2022). MiR-206 suppresses the deterioration of intrahepatic cholangiocarcinoma and promotes sensitivity to chemotherapy by inhibiting interactions with stromal CAFs: Erratum. International Journal of Biological Sciences, 18(11), 4466-4467. https://doi.org/10.7150/ijbs.75760.
ACS
Yang, R.; Wang, D.; Han, S.; Gu, Y.; Li, Z.; Deng, L.; Yin, A.; Gao, Y.; Li, X.; Yu, Y.; Wang, X. MiR-206 suppresses the deterioration of intrahepatic cholangiocarcinoma and promotes sensitivity to chemotherapy by inhibiting interactions with stromal CAFs: Erratum. Int. J. Biol. Sci. 2022, 18 (11), 4466-4467. DOI: 10.7150/ijbs.75760.
NLM
Yang R, Wang D, Han S, Gu Y, Li Z, Deng L, Yin A, Gao Y, Li X, Yu Y, Wang X. MiR-206 suppresses the deterioration of intrahepatic cholangiocarcinoma and promotes sensitivity to chemotherapy by inhibiting interactions with stromal CAFs: Erratum. Int J Biol Sci 2022; 18(11):4466-4467. doi:10.7150/ijbs.75760. https://www.ijbs.com/v18p4466.htm
CSE
Yang R, Wang D, Han S, Gu Y, Li Z, Deng L, Yin A, Gao Y, Li X, Yu Y, Wang X. 2022. MiR-206 suppresses the deterioration of intrahepatic cholangiocarcinoma and promotes sensitivity to chemotherapy by inhibiting interactions with stromal CAFs: Erratum. Int J Biol Sci. 18(11):4466-4467.
This is an open access article distributed under the terms of the Creative Commons Attribution License (https://creativecommons.org/licenses/by/4.0/). See http://ivyspring.com/terms for full terms and conditions.