1. Department of Gastrointestinal Cancer Translational Research Laboratory, Key Laboratory of Carcinogenesis and Translational Research (Ministry of Education), Peking University Cancer Hospital & Beijing Institute For Cancer Research, Fu-Cheng Road, Beijing, China. 2. Department of Oncology, The Second Hospital, Cheeloo College of Medicine, Shandong University, Jinan, 250033, China. 3. Department of Gastrointestinal Surgery, Key Laboratory of Carcinogenesis and Translational Research (Ministry of Education), Peking University Cancer Hospital & Institute, Beijing, China.
✉ Corresponding authors: Xiaofang Xing, Department of Gastrointestinal Cancer Translational Research Laboratory, Key Laboratory of Carcinogenesis and Translational Research (Ministry of Education), Peking University Cancer Hospital & Institute, #52 Fucheng Road, Haidian District, Beijing, 100142, China. E-mail: xingxiaofangedu.cn; FAX: +86-10-88122437. Jiafu Ji, Department of Gastrointestinal Surgery and Department of Gastrointestinal Cancer Translational Research Laboratory, Key Laboratory of Carcinogenesis and Translational Research (Ministry of Education), Peking University Cancer Hospital & Institute, #52 Fucheng Road, Haidian District, Beijing, 100142, China. E-mail: jijiafupku.edu.cn; FAX: +86-10-88122437.More
Published 2023-6-21
Citation:
Han J, Fu R, Chen C, Cheng X, Guo T, Huangfu L, Li X, Du H, Xing X, Ji J. CXCL16 Promotes Gastric Cancer Tumorigenesis via ADAM10-Dependent CXCL16/CXCR6 Axis and Activates Akt and MAPK Signaling Pathways: Erratum. Int J Biol Sci 2023; 19(10):3285-3287. doi:10.7150/ijbs.84342. https://www.ijbs.com/v19p3285.htm
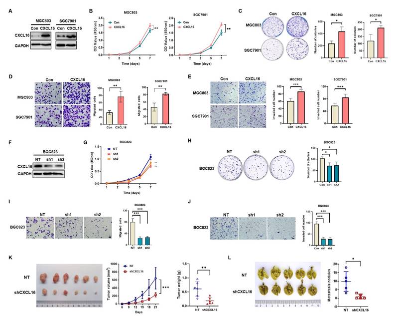
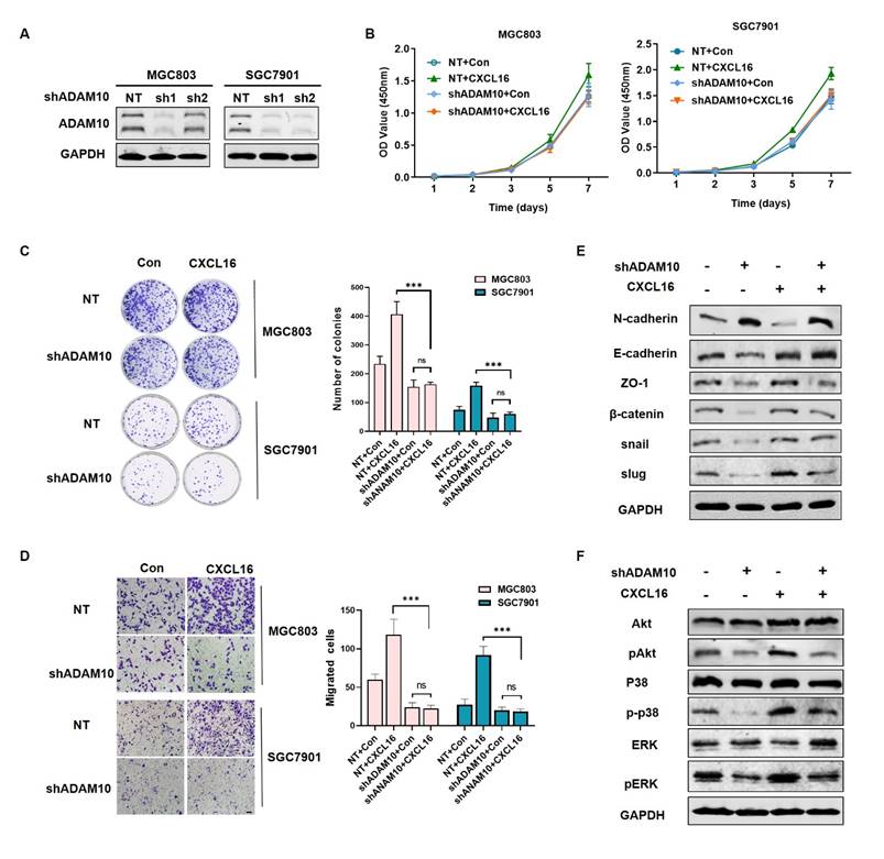
In our paper, the author noticed errors in Figure 2J and Figure 5D. Representative images of transwell assay (Figure 2J and Figure 5D) were misplaced into the manuscript during the stage of figure preparation. We checked and reanalyzed the original data again and verified that the conclusion of the article was not affected by the errors. In this aspect, all authors have agreed to the erratum, and we do apologize for any inconvenience caused by the negligence in our work.
Figure 2J and Figure 5D should be corrected as follows.
Figure 2
Correct image.
Figure 5
Correct image.
Author contact
Corresponding authors: Xiaofang Xing, Department of Gastrointestinal Cancer Translational Research Laboratory, Key Laboratory of Carcinogenesis and Translational Research (Ministry of Education), Peking University Cancer Hospital & Institute, #52 Fucheng Road, Haidian District, Beijing, 100142, China. E-mail: xingxiaofangedu.cn; FAX: +86-10-88122437. Jiafu Ji, Department of Gastrointestinal Surgery and Department of Gastrointestinal Cancer Translational Research Laboratory, Key Laboratory of Carcinogenesis and Translational Research (Ministry of Education), Peking University Cancer Hospital & Institute, #52 Fucheng Road, Haidian District, Beijing, 100142, China. E-mail: jijiafupku.edu.cn; FAX: +86-10-88122437.
Citation styles
APA
Han, J., Fu, R., Chen, C., Cheng, X., Guo, T., Huangfu, L., Li, X., Du, H., Xing, X., Ji, J. (2023). CXCL16 Promotes Gastric Cancer Tumorigenesis via ADAM10-Dependent CXCL16/CXCR6 Axis and Activates Akt and MAPK Signaling Pathways: Erratum. International Journal of Biological Sciences, 19(10), 3285-3287. https://doi.org/10.7150/ijbs.84342.
ACS
Han, J.; Fu, R.; Chen, C.; Cheng, X.; Guo, T.; Huangfu, L.; Li, X.; Du, H.; Xing, X.; Ji, J. CXCL16 Promotes Gastric Cancer Tumorigenesis via ADAM10-Dependent CXCL16/CXCR6 Axis and Activates Akt and MAPK Signaling Pathways: Erratum. Int. J. Biol. Sci. 2023, 19 (10), 3285-3287. DOI: 10.7150/ijbs.84342.
NLM
Han J, Fu R, Chen C, Cheng X, Guo T, Huangfu L, Li X, Du H, Xing X, Ji J. CXCL16 Promotes Gastric Cancer Tumorigenesis via ADAM10-Dependent CXCL16/CXCR6 Axis and Activates Akt and MAPK Signaling Pathways: Erratum. Int J Biol Sci 2023; 19(10):3285-3287. doi:10.7150/ijbs.84342. https://www.ijbs.com/v19p3285.htm
CSE
Han J, Fu R, Chen C, Cheng X, Guo T, Huangfu L, Li X, Du H, Xing X, Ji J. 2023. CXCL16 Promotes Gastric Cancer Tumorigenesis via ADAM10-Dependent CXCL16/CXCR6 Axis and Activates Akt and MAPK Signaling Pathways: Erratum. Int J Biol Sci. 19(10):3285-3287.
This is an open access article distributed under the terms of the Creative Commons Attribution License (https://creativecommons.org/licenses/by/4.0/). See http://ivyspring.com/terms for full terms and conditions.