Int J Biol Sci 2024; 20(12):4781-4782. doi:10.7150/ijbs.101944 This issue Cite

Erratum

Triptolide Suppresses Glomerular Mesangial Cell Proliferation in Diabetic Nephropathy Is Associated with Inhibition of PDK1/Akt/mTOR Pathway: Erratum

Fei Han, Mei Xue, Yunpeng Chang, Xiaoyu Li, Yang Yang, Bei Sun Corresponding address, Liming Chen Corresponding address

Key Laboratory of Hormones and Development (Ministry of Health), Tianjin Key Laboratory of Metabolic Diseases, Tianjin Metabolic Diseases Hospital & Tianjin Institute of Endocrinology, Tianjin Medical University

Published 2024-9-5

Citation:
Han F, Xue M, Chang Y, Li X, Yang Y, Sun B, Chen L. Triptolide Suppresses Glomerular Mesangial Cell Proliferation in Diabetic Nephropathy Is Associated with Inhibition of PDK1/Akt/mTOR Pathway: Erratum. Int J Biol Sci 2024; 20(12):4781-4782. doi:10.7150/ijbs.101944. https://www.ijbs.com/v20p4781.htm
Other styles

File import instruction

Corrected-article in Int J Biol Sci, Volume 13, 1266

 

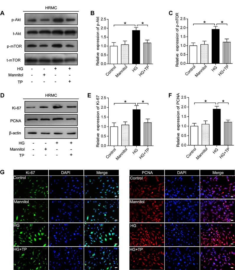
In our previous paper, an error occurred during the preparation of the IF staining of PCNA in the mannitol group (Fig. 4G), where an incorrect image was used, and the original image was inadvertently omitted. We wish to clarify that this correction does not impact the results of our study as reported in the published paper, and maintain full confidence in the quality of the experiments and the conclusions drawn in the paper.

We deeply regret the oversight that led to this error prior to manuscript submission, which was unfortunately not detected during subsequent review and publication stages. We sincerely apologize for any inconvenience this may have caused to our readers.

Figure 4G should be corrected as follows.

 Figure 4 

The effect of TP on proliferating cell markers in HG-treated HRMCs. (A) Western blot images of Akt/mTOR pathway. (B) Quantification of protein expression of phosphorylation-Akt. (C) Quantification of protein expression of phosphorylation-mTOR. (D) Western blot images of Ki-67 and PCNA. (E) Quantification of Ki-67 protein expression. (F) Quantification of PCNA protein expression. (G) Immunofluorescence images of Ki-67 and PCNA. The scale bar represents 10 μm. Data were reported as mean ± S.D. *P < 0.05

Int J Biol Sci Image

Author contact

Corresponding address Corresponding authors: Liming Chen, MD, PhD. E-mail: xfx22081163.com. Tel: +86-22-23333266; Bei Sun, MD, PhD. E-mail: beisunedu.cn. Tel: +86-22-23542602 Address: Key Laboratory of Hormones and Development (Ministry of Health), Tianjin Key Laboratory of Metabolic Diseases, Tianjin Metabolic Diseases Hospital & Tianjin Institute of Endocrinology, Tianjin Medical University, 300070 Tianjin, China Fax: +86-22-23528460


Citation styles

APA
Han, F., Xue, M., Chang, Y., Li, X., Yang, Y., Sun, B., Chen, L. (2024). Triptolide Suppresses Glomerular Mesangial Cell Proliferation in Diabetic Nephropathy Is Associated with Inhibition of PDK1/Akt/mTOR Pathway: Erratum. International Journal of Biological Sciences, 20(12), 4781-4782. https://doi.org/10.7150/ijbs.101944.

ACS
Han, F.; Xue, M.; Chang, Y.; Li, X.; Yang, Y.; Sun, B.; Chen, L. Triptolide Suppresses Glomerular Mesangial Cell Proliferation in Diabetic Nephropathy Is Associated with Inhibition of PDK1/Akt/mTOR Pathway: Erratum. Int. J. Biol. Sci. 2024, 20 (12), 4781-4782. DOI: 10.7150/ijbs.101944.

NLM
Han F, Xue M, Chang Y, Li X, Yang Y, Sun B, Chen L. Triptolide Suppresses Glomerular Mesangial Cell Proliferation in Diabetic Nephropathy Is Associated with Inhibition of PDK1/Akt/mTOR Pathway: Erratum. Int J Biol Sci 2024; 20(12):4781-4782. doi:10.7150/ijbs.101944. https://www.ijbs.com/v20p4781.htm

CSE
Han F, Xue M, Chang Y, Li X, Yang Y, Sun B, Chen L. 2024. Triptolide Suppresses Glomerular Mesangial Cell Proliferation in Diabetic Nephropathy Is Associated with Inhibition of PDK1/Akt/mTOR Pathway: Erratum. Int J Biol Sci. 20(12):4781-4782.

This is an open access article distributed under the terms of the Creative Commons Attribution License (https://creativecommons.org/licenses/by/4.0/). See http://ivyspring.com/terms for full terms and conditions.
Popup Image