Int J Biol Sci 2022; 18(7):3104-3106. doi:10.7150/ijbs.73846 This issue Cite

Erratum

MiR-17-5p and MKL-1 modulate stem cell characteristics of gastric cancer cells: Erratum

Zhou-Tong Dai1*, Yuan Xiang2*, Yuan-yuan Duan1*, Jun Wang1, Jia Peng Li1, Hui-Min Zhang1, Chao Cheng3 Corresponding address, Qiong Wang1 Corresponding address, Tong-Cun Zhang1,4 Corresponding address, Xing-Hua Liao1 Corresponding address

1. Institute of Biology and Medicine, College of Life and Health Sciences, Wuhan University of Science and Technology, Hubei, 430081, P.R. China.
2. Department of Medical Laboratory, Central Hospital of Wuhan, Tongji Medical College, Huazhong University of Science and Technology, Hubei, 430014, P.R. China.
3. Department of Gastrointestinal Surgery, Union Hospital, Tongji Medical College, Huazhong University of Science and Technology, Wuhan, Hubei, China.
4. Key Laboratory of Industrial Fermentation Microbiology, Ministry of Education and Tianjin, College of Biotechnology, Tianjin University of Science and Technology, Tinajin, 300457, P.R. China.
* These authors contributed equally to the paper.

Published 2022-4-26

Citation:
Dai ZT, Xiang Y, Duan Yy, Wang J, Li JP, Zhang HM, Cheng C, Wang Q, Zhang TC, Liao XH. MiR-17-5p and MKL-1 modulate stem cell characteristics of gastric cancer cells: Erratum. Int J Biol Sci 2022; 18(7):3104-3106. doi:10.7150/ijbs.73846. https://www.ijbs.com/v18p3104.htm
Other styles

File import instruction

Corrected-article in Int J Biol Sci, Volume 17, 2278

 

In our paper [1], there were 3 errors due to the mishandling of the order of the figures when we were revising the manuscript. We regret that we did not detect these errors before publication.

We all authors feel sorry for this carelessness. The corrected text and figures are shown below. These revisions do not alter the scientific conclusions of the manuscript.

(1) In the abstract, "Besides, the TCGA database analysis found that both miR-17-5p and MKL-1 increased in gastric cancer, and the prognostic survival of the MKL-1 high expression group was reduced." This sentence appears 2 times. Therefore, the second occurrence should be omitted in the abstract.

(2) The figure legend in Figure 5G. “The expression of MKL-1 after overexpression of miR-17-5p mimic by using Western Blot and RT-PCR.” should be changed to “The expression of MKL-1 after overexpression of miR-17-5p mimic by using Western Blot (Western Blot and relative gray scale)”. Also, on page 2286, paragraph 1, line 3 is revised to “......the results of Western Blot showed that......”.

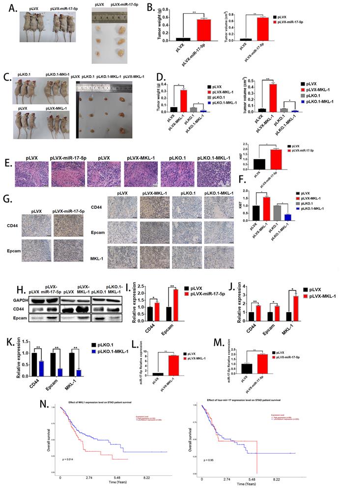
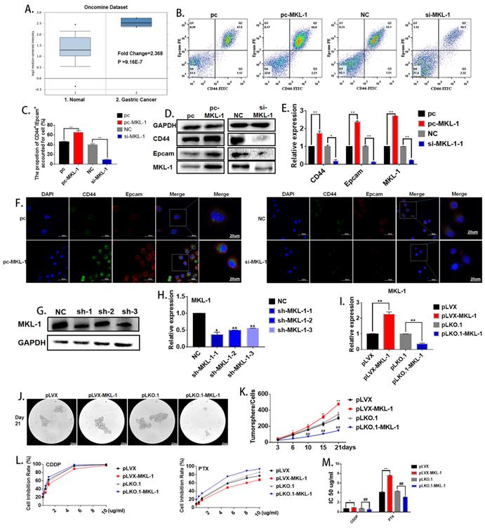
(3) The images of Figures 2B and Figure 6G were incorrectly used. The correct Figures 2B and Figure 6G are as follows:

 Figure 2 

Corrected figure.

Int J Biol Sci Image
 Figure 6 

Corrected figure.

Int J Biol Sci Image

References

1. Dai ZT, Xiang Y, Duan Yy, Wang J, Li JP, Zhang HM, Cheng C, Wang Q, Zhang TC, Liao XH. MiR-17-5p and MKL-1 modulate stem cell characteristics of gastric cancer cells. Int J Biol Sci. 2021;17(9):2278-2293 doi:10.7150/ijbs.57338

Author contact

Corresponding address Corresponding authors: Prof. Xing-Hua Liao, Institute of Biology and Medicine, College of Life and Health Sciences, Wuhan University of Science and Technology, Hubei, 430081, P.R. China, Tel: 027 6889 3590. Fax: 027 6889 3590, E-mail: xinghualiaocom. Prof. Tong-Cun Zhang, Institute of Biology and Medicine, College of Life and Health Sciences, Wuhan University of Science and Technology, Hubei, 430081, P.R. China. Tel: +86-02768 893 396. Fax: +86-02768 893 590. E-mail: zhangtongcunedu.cn. Prof. Qiong Wang, Institute of Biology and Medicine, College of Life and Health Sciences, Wuhan University of Science and Technology, Hubei, 430081, P.R. China. Tel: +86-02768 893 396. Fax: +86-02768 893 590. E-mail: wangqiong0911016edu.cn. Prof.Chao Cheng, Department of Gastrointestinal Surgery, Union Hospital, Tongji Medical College, Huazhong University of Science and Technology, Wuhan, Hubei, China. Tel: +86-02766 558 168. Fax: +86-02766 558 168. E-mail: chengchao0306cn.


Citation styles

APA
Dai, Z.T., Xiang, Y., Duan, Y.y., Wang, J., Li, J.P., Zhang, H.M., Cheng, C., Wang, Q., Zhang, T.C., Liao, X.H. (2022). MiR-17-5p and MKL-1 modulate stem cell characteristics of gastric cancer cells: Erratum. International Journal of Biological Sciences, 18(7), 3104-3106. https://doi.org/10.7150/ijbs.73846.

ACS
Dai, Z.T.; Xiang, Y.; Duan, Y.y.; Wang, J.; Li, J.P.; Zhang, H.M.; Cheng, C.; Wang, Q.; Zhang, T.C.; Liao, X.H. MiR-17-5p and MKL-1 modulate stem cell characteristics of gastric cancer cells: Erratum. Int. J. Biol. Sci. 2022, 18 (7), 3104-3106. DOI: 10.7150/ijbs.73846.

NLM
Dai ZT, Xiang Y, Duan Yy, Wang J, Li JP, Zhang HM, Cheng C, Wang Q, Zhang TC, Liao XH. MiR-17-5p and MKL-1 modulate stem cell characteristics of gastric cancer cells: Erratum. Int J Biol Sci 2022; 18(7):3104-3106. doi:10.7150/ijbs.73846. https://www.ijbs.com/v18p3104.htm

CSE
Dai ZT, Xiang Y, Duan Yy, Wang J, Li JP, Zhang HM, Cheng C, Wang Q, Zhang TC, Liao XH. 2022. MiR-17-5p and MKL-1 modulate stem cell characteristics of gastric cancer cells: Erratum. Int J Biol Sci. 18(7):3104-3106.

This is an open access article distributed under the terms of the Creative Commons Attribution License (https://creativecommons.org/licenses/by/4.0/). See http://ivyspring.com/terms for full terms and conditions.
Popup Image