Int J Biol Sci 2023; 19(16):5290-5291. doi:10.7150/ijbs.86961 This issue Cite

Erratum

Circulating Exosomal miR-1-3p from Rats with Myocardial Infarction Plays a Protective Effect on Contrast-Induced Nephropathy via Targeting ATG13 and activating the AKT Signaling Pathway: Erratum

Pengcheng Zhao1*, Yeqian Zhu1*, Ling Sun1,2*, Wenwu Zhu1, Yao Lu1, Jian Zhang1, Yangming Mao1, Qiushi Chen1, Fengxiang Zhang1 Corresponding address

1. Section of Pacing and Electrophysiology, Division of Cardiology, the First Affiliated Hospital with Nanjing Medical University, Nanjing, China.
2. Department of Cardiology, the Affiliated Changzhou No. 2 People's Hospital of Nanjing Medical University, Changzhou, China.
* The authors contributed equally to this study

Published 2023-10-21

Citation:
Zhao P, Zhu Y, Sun L, Zhu W, Lu Y, Zhang J, Mao Y, Chen Q, Zhang F. Circulating Exosomal miR-1-3p from Rats with Myocardial Infarction Plays a Protective Effect on Contrast-Induced Nephropathy via Targeting ATG13 and activating the AKT Signaling Pathway: Erratum. Int J Biol Sci 2023; 19(16):5290-5291. doi:10.7150/ijbs.86961. https://www.ijbs.com/v19p5290.htm
Other styles

File import instruction

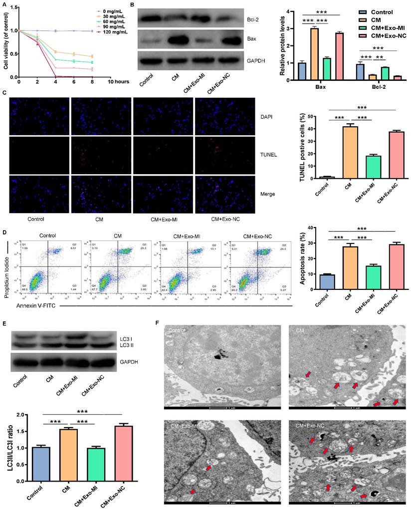
Corrected-article in Int J Biol Sci, Volume 17, 972

 

In our paper, Fig. 2 should be corrected because an error was introduced in typesetting the figure. We found that there were overlaps between CM group and CM+Exo-NC group in Fig 2F. After careful comparison of the original data, we found that the two figures with overlapping parts in the paper were both from the CM group, because that we mistakenly placed the CM group pictures in the CM+Exo-NC group when typesetting the pictures. We declare that the correction does not change the results or conclusions of this paper. In this regard, all authors have agreed to the erratum, and we sincerely apologize for having this error in the article, and apologize for any inconvenience caused.

Figure 2F should be corrected as follows.

 Figure 2 

Correct image.

Int J Biol Sci Image

Author contact

Corresponding address Corresponding author: Prof. Fengxiang Zhang, Section of Pacing and Electrophysiology, Division of Cardiology, the First Affiliated Hospital of Nanjing Medical University, Guangzhou Road 300, Nanjing, 210029, PR China; Tel. NO./Fax: +86-25-83717168; E-mail address: njzfx6edu.cn


Citation styles

APA
Zhao, P., Zhu, Y., Sun, L., Zhu, W., Lu, Y., Zhang, J., Mao, Y., Chen, Q., Zhang, F. (2023). Circulating Exosomal miR-1-3p from Rats with Myocardial Infarction Plays a Protective Effect on Contrast-Induced Nephropathy via Targeting ATG13 and activating the AKT Signaling Pathway: Erratum. International Journal of Biological Sciences, 19(16), 5290-5291. https://doi.org/10.7150/ijbs.86961.

ACS
Zhao, P.; Zhu, Y.; Sun, L.; Zhu, W.; Lu, Y.; Zhang, J.; Mao, Y.; Chen, Q.; Zhang, F. Circulating Exosomal miR-1-3p from Rats with Myocardial Infarction Plays a Protective Effect on Contrast-Induced Nephropathy via Targeting ATG13 and activating the AKT Signaling Pathway: Erratum. Int. J. Biol. Sci. 2023, 19 (16), 5290-5291. DOI: 10.7150/ijbs.86961.

NLM
Zhao P, Zhu Y, Sun L, Zhu W, Lu Y, Zhang J, Mao Y, Chen Q, Zhang F. Circulating Exosomal miR-1-3p from Rats with Myocardial Infarction Plays a Protective Effect on Contrast-Induced Nephropathy via Targeting ATG13 and activating the AKT Signaling Pathway: Erratum. Int J Biol Sci 2023; 19(16):5290-5291. doi:10.7150/ijbs.86961. https://www.ijbs.com/v19p5290.htm

CSE
Zhao P, Zhu Y, Sun L, Zhu W, Lu Y, Zhang J, Mao Y, Chen Q, Zhang F. 2023. Circulating Exosomal miR-1-3p from Rats with Myocardial Infarction Plays a Protective Effect on Contrast-Induced Nephropathy via Targeting ATG13 and activating the AKT Signaling Pathway: Erratum. Int J Biol Sci. 19(16):5290-5291.

This is an open access article distributed under the terms of the Creative Commons Attribution License (https://creativecommons.org/licenses/by/4.0/). See http://ivyspring.com/terms for full terms and conditions.
Popup Image