Int J Biol Sci 2023; 19(16):5340. doi:10.7150/ijbs.89210 This issue Cite

Erratum

MiR-375 Has Contrasting Effects on Newcastle Disease Virus Growth Depending on the Target Gene : Erratum

Xinglong Wang*, Yanqing Jia*, Xiangwei Wang, Chongyang Wang, Changjie Lv, Xiaoqin Li, Zhili Chu, Qingsong Han, Sa Xiao, Shuxia Zhang, Zengqi Yang Corresponding address

College of Veterinary Medicine, Northwest A&F University, Yangling, Shaanxi Province 712100, PR China
* These authors contributed equally to this work.

Published 2023-11-9

Citation:
Wang X, Jia Y, Wang X, Wang C, Lv C, Li X, Chu Z, Han Q, Xiao S, Zhang S, Yang Z. MiR-375 Has Contrasting Effects on Newcastle Disease Virus Growth Depending on the Target Gene : Erratum. Int J Biol Sci 2023; 19(16):5340. doi:10.7150/ijbs.89210. https://www.ijbs.com/v19p5340.htm
Other styles

File import instruction

Corrected-article in Int J Biol Sci, Volume 15, 44

 

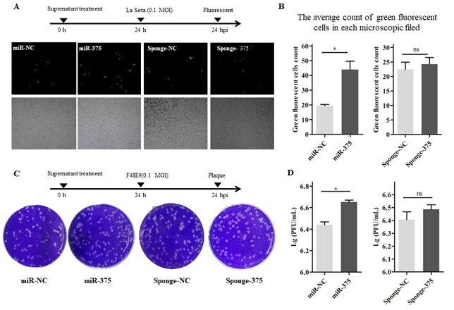
In our paper, the author noticed an error in Figure 8C. There was a non-subjective typographical error of the Sponge-NC in the Figure 8C, which was same as Figure 7C. We checked the original data again and made sure that the conclusion of the article was not affected by the error. In this regard, all authors have agreed to the erratum, and we apologize for any inconvenience caused by the negligence in our work.

Figure 8C should be corrected as follows.

 Figure 8 

Ccorrect image.

Int J Biol Sci Image

Author contact

Corresponding address Corresponding author: Email: yzq8162com; Tel: +86-029-87091106


Citation styles

APA
Wang, X., Jia, Y., Wang, X., Wang, C., Lv, C., Li, X., Chu, Z., Han, Q., Xiao, S., Zhang, S., Yang, Z. (2023). MiR-375 Has Contrasting Effects on Newcastle Disease Virus Growth Depending on the Target Gene : Erratum. International Journal of Biological Sciences, 19(16), 5340. https://doi.org/10.7150/ijbs.89210.

ACS
Wang, X.; Jia, Y.; Wang, X.; Wang, C.; Lv, C.; Li, X.; Chu, Z.; Han, Q.; Xiao, S.; Zhang, S.; Yang, Z. MiR-375 Has Contrasting Effects on Newcastle Disease Virus Growth Depending on the Target Gene : Erratum. Int. J. Biol. Sci. 2023, 19 (16), 5340. DOI: 10.7150/ijbs.89210.

NLM
Wang X, Jia Y, Wang X, Wang C, Lv C, Li X, Chu Z, Han Q, Xiao S, Zhang S, Yang Z. MiR-375 Has Contrasting Effects on Newcastle Disease Virus Growth Depending on the Target Gene : Erratum. Int J Biol Sci 2023; 19(16):5340. doi:10.7150/ijbs.89210. https://www.ijbs.com/v19p5340.htm

CSE
Wang X, Jia Y, Wang X, Wang C, Lv C, Li X, Chu Z, Han Q, Xiao S, Zhang S, Yang Z. 2023. MiR-375 Has Contrasting Effects on Newcastle Disease Virus Growth Depending on the Target Gene : Erratum. Int J Biol Sci. 19(16):5340.

This is an open access article distributed under the terms of the Creative Commons Attribution License (https://creativecommons.org/licenses/by/4.0/). See http://ivyspring.com/terms for full terms and conditions.
Popup Image