Int J Biol Sci 2025; 21(8):3825-3826. doi:10.7150/ijbs.115928 This issue Cite

Erratum

The inhibition of YTHDF3/m6A/LRP6 reprograms fatty acid metabolism and suppresses lymph node metastasis in cervical cancer: Erratum

Sheng Zhong1,2#, Quanwei Guo3#, Xiaona Chen1,2#, Xiaomin Luo1,2#, Yufei Long1,2, Tuotuo Chong1,2, Ming Ye4, Hui He5, Anwei Lu6, Keyi Ao1,2, Minuo Yin6, Aimin Xu7, Xin Li1,2 Corresponding address, Yi Hao8 Corresponding address, Xia Guo1,2 Corresponding address

1. Shenzhen Key Laboratory of Viral Oncology; Department of Science and Innovation, Shenzhen Hospital, Southern Medical University, Shenzhen, China.
2. The Third School of Clinical Medicine, Southern Medical University Guangzhou, China.
3. Department of Thoracic Surgery, Shenzhen Hospital, Southern Medical University, Shenzhen, China.
4. Department of Pathology, Affiliated Tumor Hospital of Xinjiang Medical University, Urumqi, China.
5. Department of Pathology, Shenzhen Hospital, The University of Hong Kong, Shenzhen, China.
6. Department of Obstetrics and Gynecology, Shenzhen Hospital of Southern Medical University, Shenzhen, China.
7. Department of Medicine, University of Hongkong, Hongkong, China.
8. Department of Ultrasound, South China Hospital of Shenzhen University, Shenzhen, China.
#These authors contributed equally to the research.

Published 2025-6-5

Citation:
Zhong S, Guo Q, Chen X, Luo X, Long Y, Chong T, Ye M, He H, Lu A, Ao K, Yin M, Xu A, Li X, Hao Y, Guo X. The inhibition of YTHDF3/m6A/LRP6 reprograms fatty acid metabolism and suppresses lymph node metastasis in cervical cancer: Erratum. Int J Biol Sci 2025; 21(8):3825-3826. doi:10.7150/ijbs.115928. https://www.ijbs.com/v21p3825.htm
Other styles

File import instruction

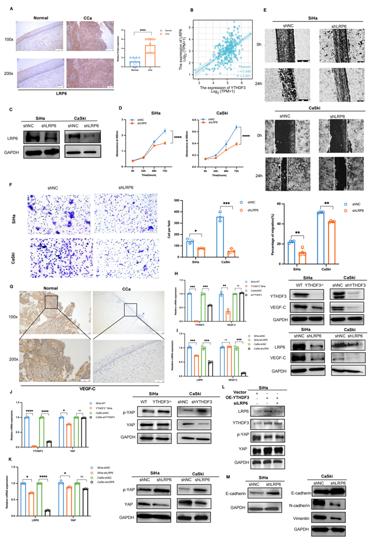
Corrected-article in Int J Biol Sci, Volume 20, 916

 

In our paper, the author discovered an error in Figure 8F. We identified that the Figure 8F involved the misused image. Following a thorough and careful re-examination of the original raw data, we have replaced these mislabeled images from the other correct images. The original data has been checked and analyzed again to ensure that the conclusions remain reliable and unaffected by this error. All contributing authors have unanimously approved this correction. We sincerely apologize for any inconvenience caused by this oversight in our work. We remain committed to upholding the highest standards of research integrity in our work.

Figure 8F should be corrected as follows.

 Figure 8 

Correct image.

Int J Biol Sci Image

Author contact

Corresponding address Corresponding authors: Xia Guo, myshow0504edu.cn, Shenzhen Key Laboratory of Viral Oncology; Department of Science and Innovation, Shenzhen Hospital, Southern Medical University. No 1333 Xinhu Road, Shenzhen 518100, China; Phone/Fax: +86 075523360150. Yi Hao, haoyi0320szcom, Department of Ultrasound, South China Hospital of Shenzhen University, Shenzhen 518000, China; Phone/Fax: +86 075589698999. Xin Li, xinli268com, Shenzhen Key Laboratory of Viral Oncology; Shenzhen Hospital, Southern Medical University. No 1333 Xinhu Road, Shenzhen 518100, China; Phone/Fax: +86 13711475900.


Citation styles

APA
Zhong, S., Guo, Q., Chen, X., Luo, X., Long, Y., Chong, T., Ye, M., He, H., Lu, A., Ao, K., Yin, M., Xu, A., Li, X., Hao, Y., Guo, X. (2025). The inhibition of YTHDF3/m6A/LRP6 reprograms fatty acid metabolism and suppresses lymph node metastasis in cervical cancer: Erratum. International Journal of Biological Sciences, 21(8), 3825-3826. https://doi.org/10.7150/ijbs.115928.

ACS
Zhong, S.; Guo, Q.; Chen, X.; Luo, X.; Long, Y.; Chong, T.; Ye, M.; He, H.; Lu, A.; Ao, K.; Yin, M.; Xu, A.; Li, X.; Hao, Y.; Guo, X. The inhibition of YTHDF3/m6A/LRP6 reprograms fatty acid metabolism and suppresses lymph node metastasis in cervical cancer: Erratum. Int. J. Biol. Sci. 2025, 21 (8), 3825-3826. DOI: 10.7150/ijbs.115928.

NLM
Zhong S, Guo Q, Chen X, Luo X, Long Y, Chong T, Ye M, He H, Lu A, Ao K, Yin M, Xu A, Li X, Hao Y, Guo X. The inhibition of YTHDF3/m6A/LRP6 reprograms fatty acid metabolism and suppresses lymph node metastasis in cervical cancer: Erratum. Int J Biol Sci 2025; 21(8):3825-3826. doi:10.7150/ijbs.115928. https://www.ijbs.com/v21p3825.htm

CSE
Zhong S, Guo Q, Chen X, Luo X, Long Y, Chong T, Ye M, He H, Lu A, Ao K, Yin M, Xu A, Li X, Hao Y, Guo X. 2025. The inhibition of YTHDF3/m6A/LRP6 reprograms fatty acid metabolism and suppresses lymph node metastasis in cervical cancer: Erratum. Int J Biol Sci. 21(8):3825-3826.

This is an open access article distributed under the terms of the Creative Commons Attribution License (https://creativecommons.org/licenses/by/4.0/). See http://ivyspring.com/terms for full terms and conditions.
Popup Image