Int J Biol Sci
2024; 20(6):2149-2150.
doi:10.7150/ijbs.96249 This issueCite
Erratum
Activation of Nrf2 Attenuates Pulmonary Vascular Remodeling via Inhibiting Endothelial-to-Mesenchymal Transition: an Insight from a Plant Polyphenol: Erratum
1. State Key Laboratory of Bioactive Substances and Functions of Natural Medicines; 2. Beijing Key Laboratory of Drug Targets Identification and Drug Screening; 3. Beijing Key Laboratory of Polymorphic Drugs, Institute of Materia Medica Chinese Academy of Medical Sciences and Peking Union Medical College, Beijing 100050, China.
✉ Corresponding authors: Professor Lianhua Fang and Professor Guanhua Du, National center for pharmaceutical screening, Institute of Materia Medica, Chinese Academy of Medical Sciences and Peking Union Medical College, 2 Nan Wei Road, Beijing 100050, China; Tel: 86-10-63165184; E-mails: fanglhac.cn (LH Fang), dughac.cn (GH Du).More
Published 2024-3-21
Citation:
Chen Y, Yuan T, Zhang H, Yan Y, Wang D, Fang L, Lu Y, Du G. Activation of Nrf2 Attenuates Pulmonary Vascular Remodeling via Inhibiting Endothelial-to-Mesenchymal Transition: an Insight from a Plant Polyphenol: Erratum. Int J Biol Sci 2024; 20(6):2149-2150. doi:10.7150/ijbs.96249. https://www.ijbs.com/v20p2149.htm
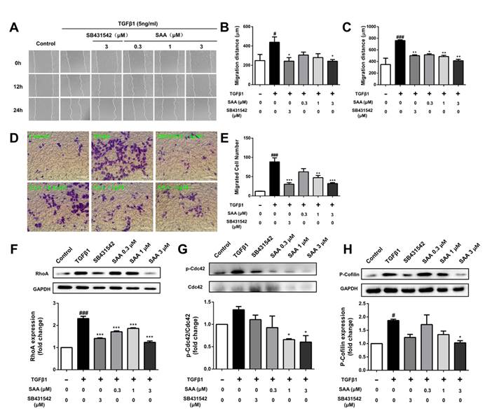
In our paper, the author noticed an error in Figure 2. There is a non-subjective error in the article after examining the original data. As shown in Figure 2D in the article, due to negligence in typesetting, we accidentally placed the representative images originally belonging to the model group into the SAA 0.3 μM group.
We checked the original data again and made sure that the conclusion of the article was not affected by the error. All authors agree to the the erratum. we apologize for any inconvenience caused by the negligence in our work.
Figure 2 should be corrected as follows.
Figure 2
Correct image.
Author contact
Corresponding authors: Professor Lianhua Fang and Professor Guanhua Du, National center for pharmaceutical screening, Institute of Materia Medica, Chinese Academy of Medical Sciences and Peking Union Medical College, 2 Nan Wei Road, Beijing 100050, China; Tel: 86-10-63165184; E-mails: fanglhac.cn (LH Fang), dughac.cn (GH Du).
Citation styles
APA
Chen, Y., Yuan, T., Zhang, H., Yan, Y., Wang, D., Fang, L., Lu, Y., Du, G. (2024). Activation of Nrf2 Attenuates Pulmonary Vascular Remodeling via Inhibiting Endothelial-to-Mesenchymal Transition: an Insight from a Plant Polyphenol: Erratum. International Journal of Biological Sciences, 20(6), 2149-2150. https://doi.org/10.7150/ijbs.96249.
ACS
Chen, Y.; Yuan, T.; Zhang, H.; Yan, Y.; Wang, D.; Fang, L.; Lu, Y.; Du, G. Activation of Nrf2 Attenuates Pulmonary Vascular Remodeling via Inhibiting Endothelial-to-Mesenchymal Transition: an Insight from a Plant Polyphenol: Erratum. Int. J. Biol. Sci. 2024, 20 (6), 2149-2150. DOI: 10.7150/ijbs.96249.
NLM
Chen Y, Yuan T, Zhang H, Yan Y, Wang D, Fang L, Lu Y, Du G. Activation of Nrf2 Attenuates Pulmonary Vascular Remodeling via Inhibiting Endothelial-to-Mesenchymal Transition: an Insight from a Plant Polyphenol: Erratum. Int J Biol Sci 2024; 20(6):2149-2150. doi:10.7150/ijbs.96249. https://www.ijbs.com/v20p2149.htm
CSE
Chen Y, Yuan T, Zhang H, Yan Y, Wang D, Fang L, Lu Y, Du G. 2024. Activation of Nrf2 Attenuates Pulmonary Vascular Remodeling via Inhibiting Endothelial-to-Mesenchymal Transition: an Insight from a Plant Polyphenol: Erratum. Int J Biol Sci. 20(6):2149-2150.
This is an open access article distributed under the terms of the Creative Commons Attribution License (https://creativecommons.org/licenses/by/4.0/). See http://ivyspring.com/terms for full terms and conditions.